
1月14日,知名演员梁小龙不幸离世,享年75岁。令人意外的是,这个噩耗并未在第一时间公之于众,而是在多日后才被香港媒体曝光,随后梁小龙家属正式发布声明,确认了这一消息。而在噩耗曝光前的这几天,梁小龙的个人短视频账号始终保持着正常更新,并未显现出任何异常。


如今,距离梁小龙离世已经过去20多天,令人没想到的是,他的短视频账号依旧没有停止运营,反而持续发布各类动态。梳理账号更新记录可见:1月18日,账号发布了梁小龙的讣告,正式向外界告知其离世的消息;1月26日至27日,账号接连发布两条关于失踪儿童的相关内容;1月29日,账号又先后发布了两则声明,来自梁小龙的经纪人、关门弟子梁先生。其中一则声明中,这位经纪人与关门弟子明确表示,结束一个肖像权官司后,账号不再运营。



就在今日(2月5日)清晨,该短视频账号再次更新,是一篇长文。长文中,梁小龙的经纪人、关门弟子说:“本账号的运营均合理合法,相关的授权公证书一应俱全,且所有签字画押的授权文件均长期有效,但连日来的纷争与压力,让我们身心俱疲,选择自我蒸发,实属无奈之举。”

除此之外,账号的名称也已悄然变更——从原本的“梁小龙关门弟子晚7点遵师嘱为失踪儿童发声”,修改为“梁小龙永远活在我们心中”,字里行间满是缅怀之意,但这一系列操作引发争议。


有一部分网友深感惋惜,直言不舍得与梁小龙彻底告别,也理解经纪人与弟子践行嘱托的心意;另有网友直指梁小龙的经纪人与关门弟子擅自运营逝者账号,涉嫌侵犯梁小龙继承人的合法权益,并晒出了一份梁小龙家属发布的声明,佐证自己的观点。





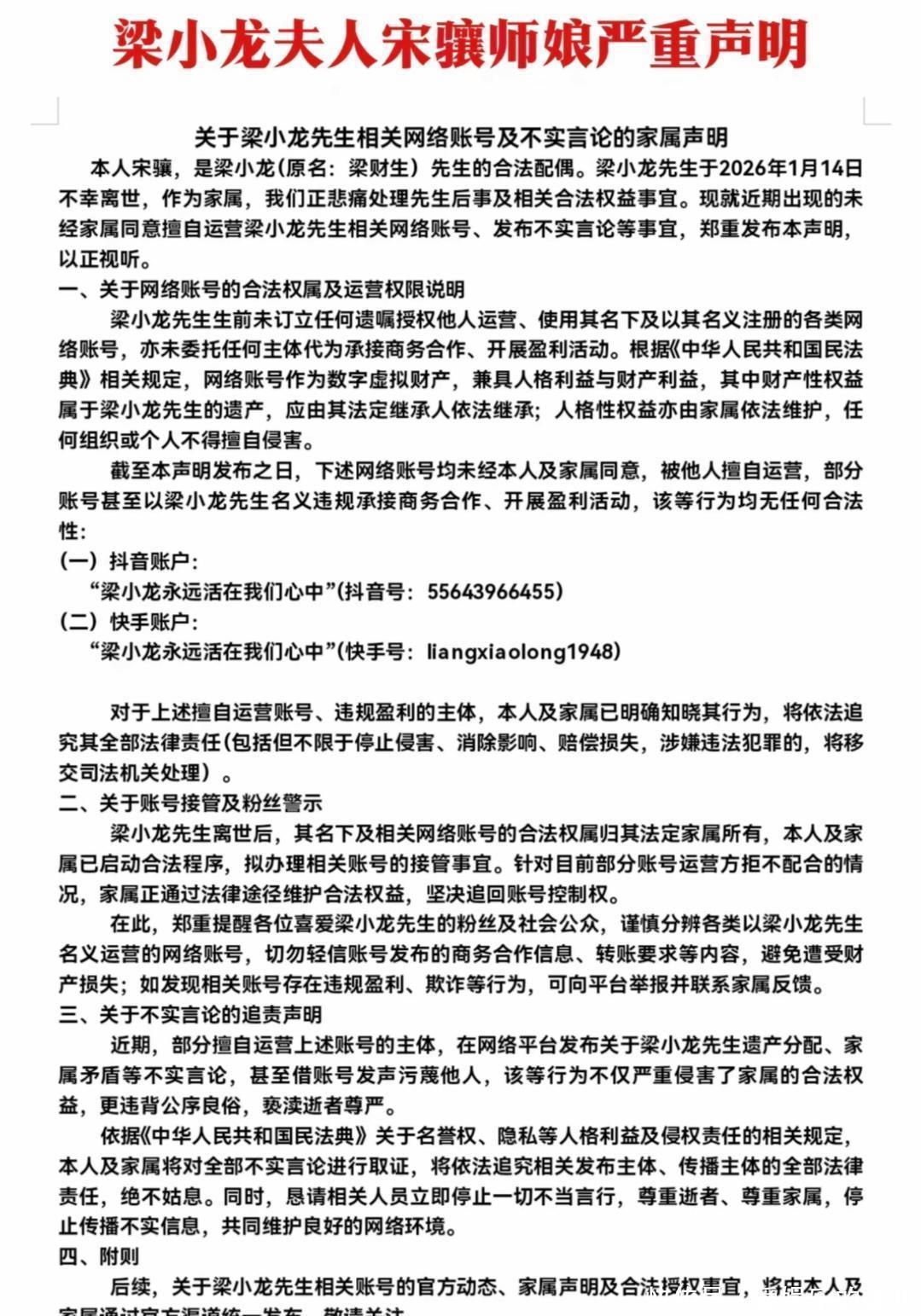
这份声明中明确强调,上述涉事短视频账号,未经梁小龙本人及家属同意,被他人擅自运营,更有部分关联账号,以梁小龙的名义违规承接商务合作、开展各类盈利性活动,所有此类行为均无任何法律依据,属于违规操作。
声明进一步指出,后续所有关于梁小龙的官方动态、家属声明,以及相关账号的合法授权事宜,均会由梁小龙本人家属通过官方指定渠道统一发布。

值得关注的是,这份声明的落款人是梁小龙的妻子宋骧,两人携手相伴近30年,育有一子一女,声明的发布时间为2月4日,恰好是在账号发布长文的前一天。
至此,双方的分歧已然清晰可见:梁小龙的经纪人、关门弟子声称,自己拥有梁小龙的合法授权,待完成师父嘱托的事宜后,便会将账号归还家属;而梁小龙的妻子宋骧则明确表示,对方并无任何合法授权,要求其立即停止一切擅自运营账号、侵犯家属权益的不当行为。

事实上,这场纷争并非首次出现,早在梁小龙的告别仪式上,就曾因“弟子”相关事宜出现过一些不和谐的声音,如今逝者离世未久,账号运营的争议又再度发酵,着实令人惋惜。真心希望双方能够冷静沟通、妥善处理此事股票加杠杆在哪里加,不辜负梁小龙生前的心意,也让他能够早日安息,不受身后事的纷扰。
泓川证券提示:文章来自网络,不代表本站观点。